导语: 抗体是适应性免疫的核心效应分子,但影响个体间抗体反应差异的因素尚未被系统阐明。传统研究多聚焦于单一病毒或有限表位,缺乏对病毒全肽组水平抗体谱的全面解析。噬菌体免疫沉淀测序(PhIP-seq)技术结合VirScan病毒抗原库,可实现对已知人类病毒全肽组的高通量抗体检测,为解析抗病毒体液免疫的个体间差异提供了有力工具。
2026年2月,来自法国巴斯德研究所的研究团队在Nature Immunology杂志上发表了关于健康成人抗病毒抗体谱多样性及影响因素的研究。本研究采用PhIP-seq技术及VirScan抗原库对1,212名健康个体的血浆样本进行检测,获得了覆盖97,978个病毒肽段的抗体谱数据,系统分析了年龄、性别、出生地等人口统计因素及遗传因素对抗体反应广度和表位特异性的影响。
本研究结果表明,年龄、性别和出生地对病毒抗体谱具有广泛影响,不仅体现在针对不同病毒的反应差异,更体现在对同一病毒不同表位的特异性识别上。Notably,针对甲型流感病毒(IAV)快速变异表位的抗体随年龄下降,而针对保守表位的抗体则随年龄增加。此外,研究鉴定出HLA、FUT2、IGH和IGK等基因位点的遗传变异与34种病毒的抗体水平显著相关,部分变异同时增加自身免疫病风险。这些发现为理解抗体介导的免疫保护机制及优化疫苗策略提供了重要资源。
【发表期刊】 Nature Immunology
【发布时间】 2026年2月
【影响因子】27.6
【主要技术】 PhIP-seq
研究背景
抗体是适应性免疫的核心效应分子,既是自然感染或疫苗接种后保护性免疫的相关标志物,也是自身免疫病的重要介质。个体间抗体谱存在显著差异,提示抗体产生和维持受多种因素调控。既往家系和人群研究已揭示性别和年龄对抗体滴度的显著影响:女性对人乳头瘤病毒和EB病毒的抗体滴度更高,疫苗反应也更强;针对持续感染的疱疹病毒(如HSV-1、CMV)的抗体随年龄增长而升高,而针对儿童期感染病毒(如RSV、VZV)的抗体则维持高水平至成年。
人类遗传因素同样贡献于抗体反应变异。全基因组研究表明,HLA位点与EB病毒、甲型流感病毒、风疹病毒等多种病毒的抗体滴度显著相关;IGH、FUT2、STING1和MUC1等位点也与特定病毒的抗体反应相关。然而,大多数研究聚焦于有限数量的病毒,阻碍了对人类抗病毒体液免疫决定因素的全面理解。更重要的是,尽管针对单一病毒的抗体可识别众多表位,但个体间表位反应性差异的特征尚不清楚,病毒抗原特异性的决定因素仍 largely unknown。
为回答这些问题,本研究利用PhIP-seq技术,结合涵盖所有已知人类病毒的VirScan抗原库,对1,212名健康成人进行病毒全肽组水平的抗体谱分析,并整合人口统计学和遗传信息,系统解析影响抗病毒体液免疫广度和表位特异性的关键因素。
研究路线
1.队列构建与抗体谱检测:利用Milieu Intérieur发现队列(900例,20-69岁,欧洲裔,性别平衡)和EIP验证队列(312例,20-50岁男性,包括非洲出生和欧洲出生个体),采用VirScan抗原库进行PhIP-seq检测。
2.非遗传因素关联分析:系统测试年龄、性别、出生地及108项生活方式/健康相关变量与肽段水平评分及病毒水平评分的关联。
3.遗传因素关联分析:对Milieu Intérieur队列进行GWAS分析,结合IGH、IGK、IGL基因的深度测序数据,鉴定与抗体反应相关的遗传变异。
4.变异解释率量化分析:量化人口统计因素(年龄、性别、吸烟)和遗传因素对各病毒肽段抗体反应变异的相对贡献。
研究结果
结果一:健康成人抗病毒抗体谱的广泛多样性
研究在Milieu Intérieur队列中检测到平均每个个体对881个肽段呈阳性反应,EIP队列中为1,044个。约97%的肽段在<5%的个体中呈阳性,反映个体特异性免疫。
Fig. 1. Assessing antibody repertoire variation in the Milieu Intérieur and EIP cohorts.
结果二:年龄对抗体谱广度和表位特异性的影响
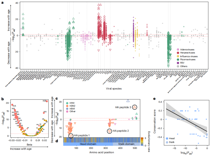
年龄与广泛病毒的抗体反应显著相关。565个肽段的抗体随年龄增加(主要为HSV-1、HSV-2、EBV等疱疹病毒),766个肽段的抗体随年龄降低(主要为鼻病毒、肠道病毒和腺病毒)。其中甲型流感病毒(IAV)的表位具有特异性年龄效应。针对IAV不同肽段的抗体呈现相反的年龄趋势-年轻人主要针对血凝素(HA)的可变球状头部结构域,而老年人则优先针对更保守的茎部结构域。
Fig. 2. Age impacts the epitope-specific antiviral antibody repertoire.
结果三:出生地对病毒抗体谱的影响
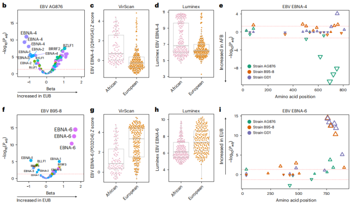
利用EIP队列比较非洲出生和欧洲出生个体:898个肽段在欧洲样本中抗体水平更高(主要为鼻病毒、腺病毒和IAV),647个肽段在非洲样本中更高(61%来自疱疹病毒)。非洲样本个体对CMV、HHV-6A、HHV-6B和HHV-8的反应更强。另外EB病毒总体反应性无显著差异,但不同区域个体针对的EBV肽段不同-非洲出生者抗体主要针对非洲常见毒株(AG876)的EBNA-4蛋白,而欧洲出生者抗体优先针对世界流行毒株(B95-8)的EBNA-6蛋白。

Fig. 3. Antiviral antibody repertoire in relation to continent of birth.
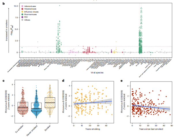
结果四:吸烟对鼻病毒抗体反应的可逆性影响
在108项生活方式和健康相关变量中,吸烟是与抗体反应最强相关的因素,与134个肽段的抗体水平相关(主要为鼻病毒A/B和肠道病毒A-D)。有趣的是,抗体水平与吸烟持续时间无关(提示持续、非累积性暴露),而戒烟者的抗体水平与从未吸烟者相当,且随戒烟年限增加而降低。这表明吸烟对鼻病毒抗体谱的影响是可恢复。
Fig. 4. Tobacco smoking elicits strong, reversible effects on antiviral antibody responses.
结果五:免疫球蛋白基因胚系变异对抗体谱的塑造
GWAS鉴定出225个病毒肽段与4个独立位点(HLA、FUT2、IGH、IGK)的遗传变异显著相关。
HLA位点:与15种病毒的112个肽段相关,包括HLA-DRB104和HLA-DQA103:01与腺病毒肽段的关联,HLA-DRB1*13与EBV肽段的关联。FUT2位点:与诺如病毒肽段相关,最显著的变异为rs601338。非分泌者等位基因与较低的抗诺如病毒抗体水平相关。FUT2变异还与两种唾液病毒(salivirus)的抗体水平 novel 相关。IGH位点:与21种病毒的107个肽段相关,包括疱疹病毒、RSV、IAV、HBV等。部分变异影响IGHV克隆基因使用。IGK位点:与腺病毒B肽段相关。

Fig. 5. GWAS of antibody reactivity against public peptides.
结果六:人口统计学与遗传因素对表位反应的差异化影响
为了解释个体表位特异性的差异化影响,研究者利用方差分解分析显示,年龄、性别、吸烟和GWAS 变异共同解释了抗体反应变异的平均7.39%(范围0.91-25.50%),其中人口统计学因素贡献3.81%,遗传因素贡献3.44%。

Fig. 6. Variance in antiviral antibody reactivity explained by demographic and genetic factors.
研究结论与意义
本研究基于PhIP-seq技术进行了健康人病毒抗体反应组的全面绘制,通过病毒全肽组抗体谱分析,系统揭示了年龄、性别、出生地和遗传因素对抗病毒体液免疫的广泛影响。提供了全面的抗病毒体液免疫数据集,深化了对抗体生成与维持机制的理解,为优化疫苗设计、探索自身免疫病病因及制定个性化免疫策略奠定了关键基础。
参考文献
Olin A, Pou C, Jaquaniello A et al. Demographic and genetic factors shape the epitope specificity of the human antibody repertoire against viruses. Nature immunology. 2026. Doi: 10.1038/s41590-026-02432-7.